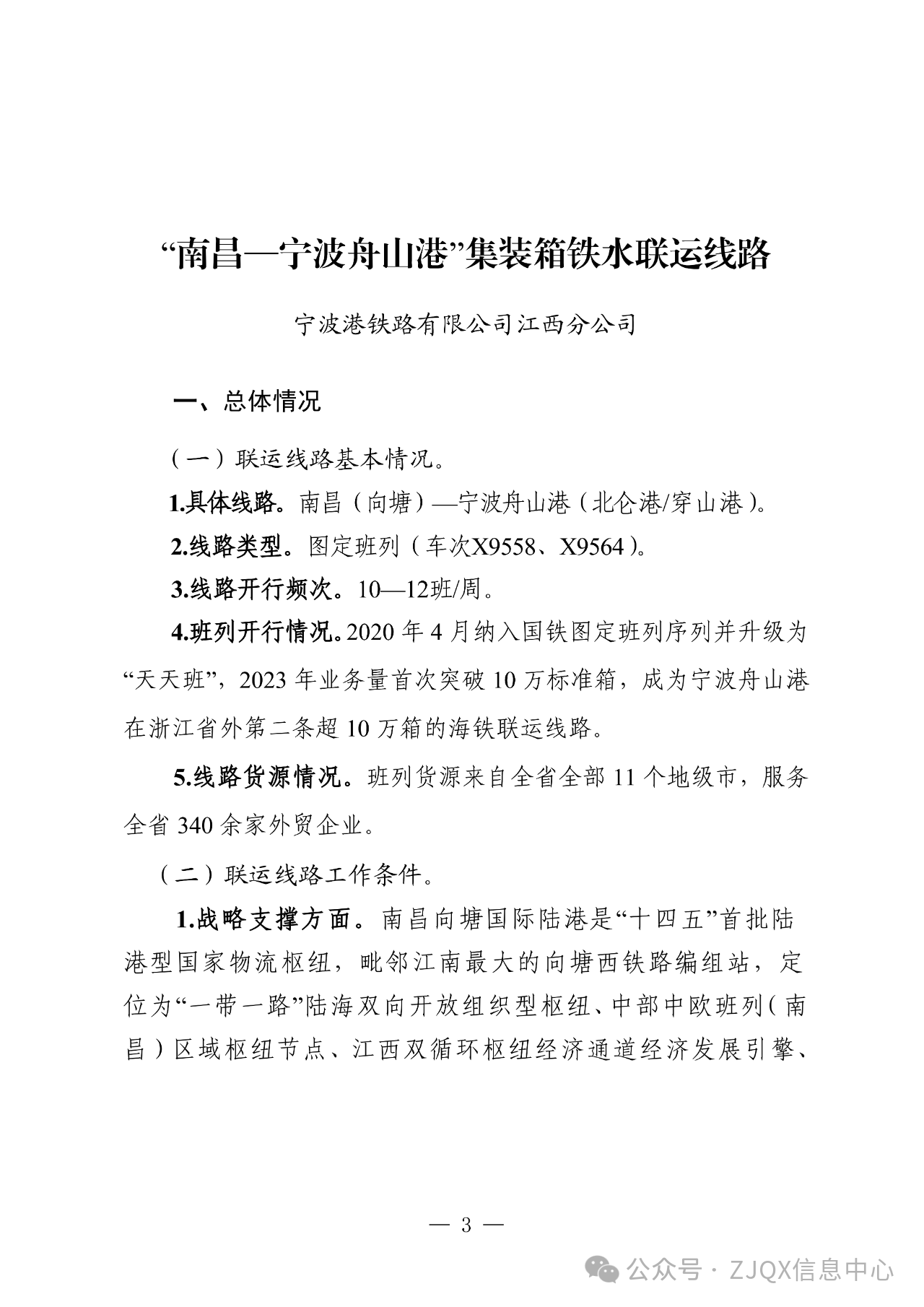
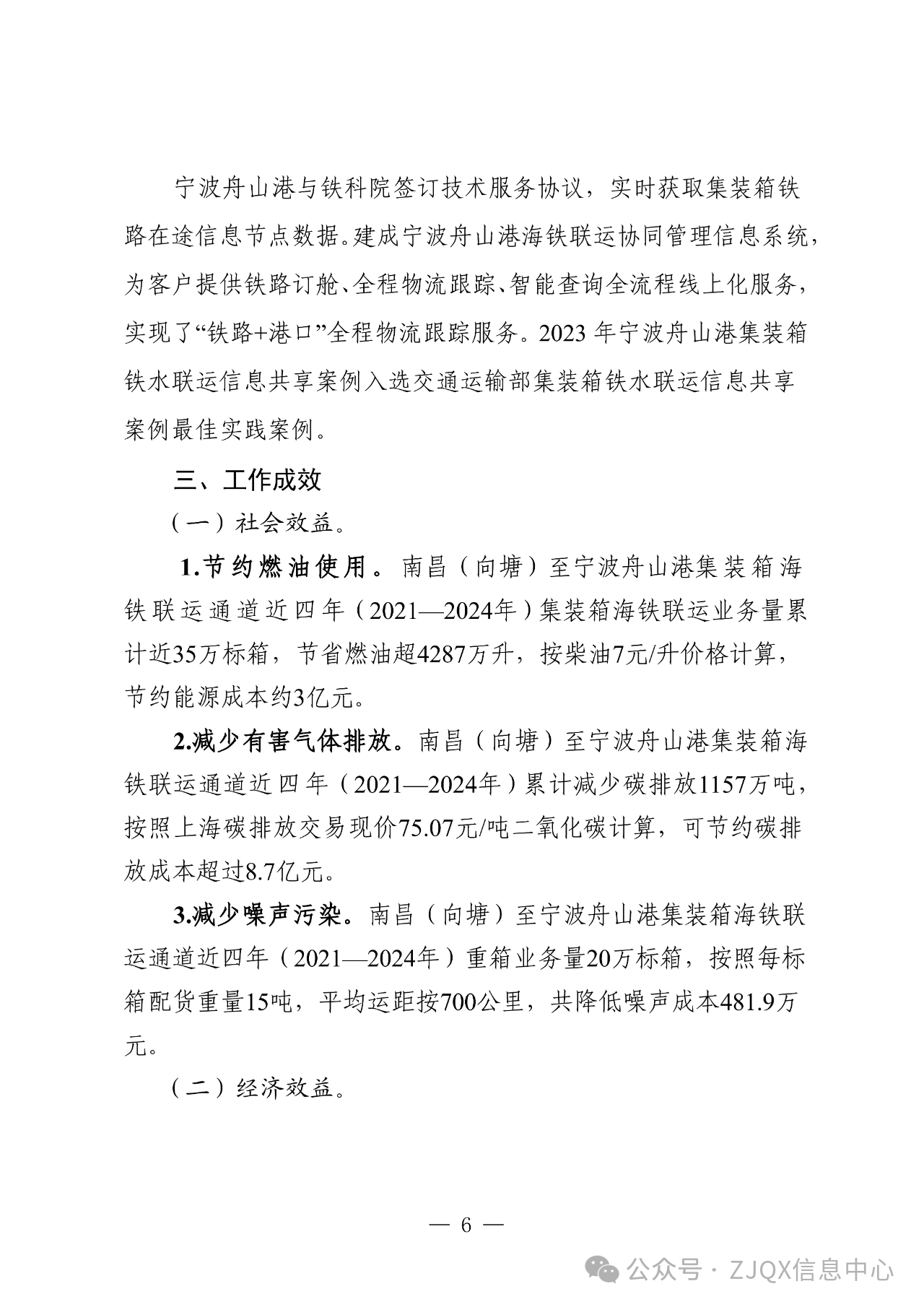
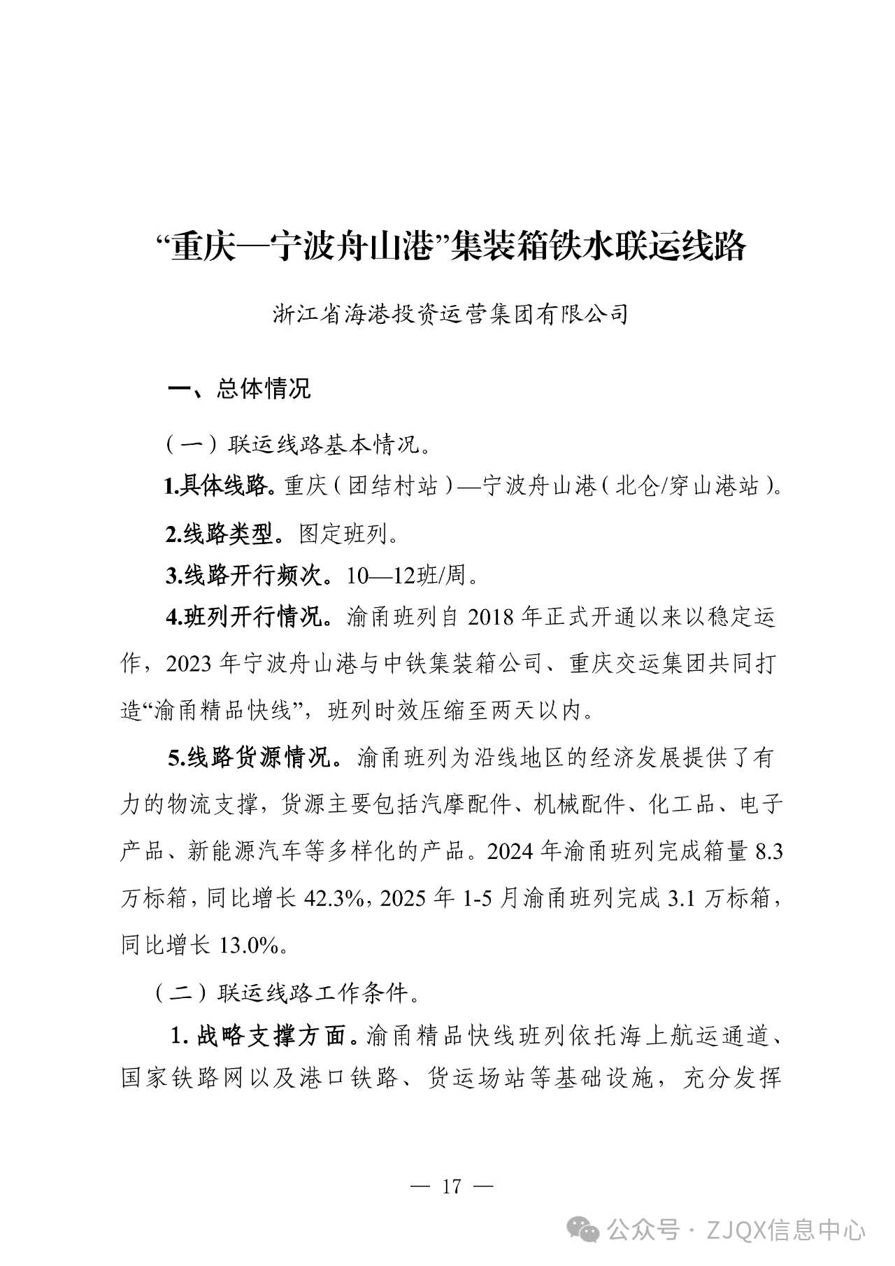
行业资讯-详情
交通运输部、国家铁路局、中国国家铁路集团有限公司联合发布2025年铁水联运品牌线路培育典型案例
2025-10-29





































































































交通运输部、国家铁路局、中国国家铁路集团有限公司联合发布2025年铁水联运品牌线路培育典型案例
“十四五”加快建设交通强国述评 | 大通道大网络大枢纽支撑活力中国